Тест 703. Стереометрия LIGHT. Вариант 3.Данный тест рассчитан на время, индивидуально установленное преподавателем. Тест автоматически завершится после ответа на все вопросы или нажатия на кнопку «Завершить тест» или по истечении отведённого времени. Постановка теста на паузу или повторное включение теста невозможно. Время на выполнение теста: 01:30 ч С учетом сложности задач можно набрать всего 106 балл.
До Вас этот тест решало 5 человек Средний результат: 91 балл. Лучший результат: 106 балл. Худший результат: 70 балл. Осталось: Вопрос 1
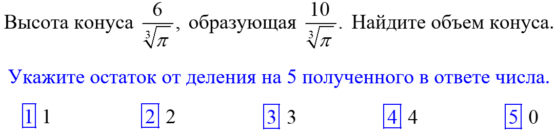
Подсказка (за подсказку баллы будут уменьшены на 2) 140a101a3d1d0b240c0d0b240f6c1b3213341c313d330833140a101b140a17273f160c6e3d161332136e1b32133507321335042a07060c323c09186e3a0610313f6c1b2b076c672a140a14193a6d1f2a076c672b3a19082b3a1d0b270c3008293c1967360416133213350727131a176f140a1419130a1732133504313f096b6e06243d29136f662606241b2b3d196b30140a1727140a1018140a101a3f096f30140a1729076c26363d6d1332136e0f32133414363c1932303c336b283c330b3213341c6d3d1d6f2e3c091830040d6e26101a3926100d0b2713370b271316102707270b240c1d0b271333366e3a161c24140a101c140a1419140a14193c09186e04096f363a1608243f192a36123310283c0d0b270c303a29120910283c300c323c300f321335046f3d19262807090c24140a141913341f27100d0b270c341b27140a14193f19322b3a18666d131a10381308662612301c2b04270b2713370b271319182d3a1d0b240c1d0b2713370b2713370b2713163a2e04160c31140a101b140a1727130a0b6d140a1727140a17293f19082e046c366e140a101b140a1727130a3529140a1727140a1729140a1419140a1018140a101a140a1419070d0b240c0d0b240f270b270c301f32136e0b63 Подсказка (за подсказку баллы будут уменьшены на 1) 140a101a3d1d0b240c0d0b240f6c1b3213341c313d330833140a101b140a17273f160c6e3d161332136e1b32133507321335042a07060c323c09186e3a0610313f6c1b2b076c672a140a14193a6d1f2a076c672b3a19082b3a1d0b270c3008293c1967360416133213350727131a176f140a1419130a1732133504313f096b6e06243d29136f66260624172b3d196b30140a1727140a1018140a101a3f096f30140a1729076c26363d6d1332136e0f32133414363c1932303c336b283c330b3213341c6d3d1d6f2e3c091830040d6e26101a392610370b2713370b271316102707270b240c1d0b271333366e3a161c24140a101c140a1419140a14193c09186e04096f363a1608243f192a36123310283c0d0b270c303a29120910283c300c323c300f321335046f3d19262807090c24140a141913341f27100d0b270c341b27140a14193f19322b3a18666d131a10381308662712301c2b04270b2713370b271319182d3a1d0b240c1d0b2713370b2713370b2713163a2e04160c31140a101b140a1727101a356b140a1727140a17293f19082e046c366e140a101b140a1727130a3529140a1727140a1729140a1419140a1018140a101a140a1419070d0b240c0d0b240f270b270c301f32136e0b63 Вопрос 2
Подсказка (за подсказку баллы будут уменьшены на 1) 140a101a3d1d0b240c0d0b240f6c1b3213341c313d330833140a101b140a17273f160c6e3d161332136e1b32133507321335042a07060c323c09186e3a0610313f6c1b2b076c672a140a14193a6d1f2a076c672b3a19082b3a1d0b270c3008293c1967360416133213350727131a176f140a1419130a1732133504313f096b6e06243d29136f662712301c2b04270b2713370b240c0d0b240f6c322a04270b271319102d07061024140a101b140a17270709262e046c6b2b3c6c6b32140a17293a6d1f2a3f096f36046c0b2a130a0f6a130a3d321334173213341c243d331332136e0f32133414313a160c293d270b240f0d0b270c370b270c336f363a19082a07060c6f3d6c362c070d6b343c6c6e321335046d3d1d6f343c6c6b6e04096b6e140a14193a061c2d3c6c18353d270b270c34172913340b321335072613370b270c33362e3c300c3810241f240624172b3d196b30140a1727140a17290709266e140a101b140a1727140a1727140a17293a6c32353a193932136e0f3213341727130a17321334173213341c31040932303f160f32136e0f321334176a131d0b2713370b27131d0b270c370b240c0d0b240f270b270c331b32136e0b32136e133213350429140a1018 Вопрос 3
Подсказка (за подсказку баллы будут уменьшены на 2) 140a101a3d1d0b240c0d0b240f6c1b3213341c313d330833140a101b140a17273f160c6e3d161332136e1b32133507321335042a07060c323c09186e3a0610313f6c1b2b076c672a140a14193a6d1f2a076c672b3a19082b3a1d0b270c3008293c1967360416133213350727131a176f140a1419130a1732133504313f096b6e06243d29136f662406241b2b3d196b30140a1727140a1018140a101a3f096f30140a1729076c26363d6d1332136e0f32133414363c1932303c336b283c330b3213341c6d3d1d6f2e3c091830040d6e26101a3926111d0b2713370b271316102707270b240c1d0b271333366e3a161c24140a101c140a1419140a14193c09186e04096f363a1608243f192a36123310283c0d0b270c303a29120910283c300c323c300f321335046f3d19262807090c24140a141913341f27100d0b270c341b27140a14193f19322b3a18666d131a1038136f662612301c2b04270b2713370b271319182d3a1d0b240c1d0b2713370b2713370b2713163a2e04160c31140a101b140a1727130a3529140a1727140a17293f19082e046c366e140a101b140a1727130a3529140a1727140a1729140a1419140a1018140a101a140a1419070d0b240c0d0b240f270b270c301f32136e0b63 Подсказка (за подсказку баллы будут уменьшены на 1) 140a101a3d1d0b240c0d0b240f6c1b3213341c313d330833140a101b140a17273f160c6e3d161332136e1b32133507321335042a07060c323c09186e3a0610313f6c1b2b076c672a140a14193a6d1f2a076c672b3a19082b3a1d0b270c3008293c1967360416133213350727131a176f140a1419130a1732133504313f096b6e06243d29136f66240624172b3d196b30140a1727140a1018140a101a3f096f30140a1729076c26363d6d1332136e0f32133414363c1932303c336b283c330b3213341c6d3d1d6f2e3c091830040d6e26101a3926110d0b2713370b271316102707270b240c1d0b271333366e3a161c24140a101c140a1419140a14193c09186e04096f363a1608243f192a36123310283c0d0b270c303a29120910283c300c323c300f321335046f3d19262807090c24140a141913341f27100d0b270c341b27140a14193f19322b3a18666d131a1038136f662712301c2b04270b2713370b271319182d3a1d0b240c1d0b2713370b2713370b2713163a2e04160c31140a101b140a1727100a396e140a1727140a17293f19082e046c366e140a101b140a172713341b29140a1727140a1729140a1419140a1018140a101a140a1419070d0b240c0d0b240f270b270c301f32136e0b63 Вопрос 4
Подсказка (за подсказку баллы будут уменьшены на 2) 140a101a3d1d0b240c0d0b240f6c1b3213341c313d330833140a101b140a17273f160c6e3d161332136e1b32133507321335042a07060c323c09186e3a0610313f6c1b2b076c672a140a14193a6d1f2a076c672b3a19082b3a1d0b270c3008293c1967360416133213350727131a176f140a1419130a1732133504313f096b6e06243d29136f666e06241b2b3d196b30140a1727140a1018140a101a3f096f30140a1729076c26363d6d1332136e0f32133414363c1932303c336b283c330b3213341c6d3d1d6f2e3c091830040d6e26101a3927131d0b2713370b271316102707270b240c1d0b271333366e3a161c24140a101c140a1419140a14193c09186e04096f363a1608243f192a36123310283c0d0b270c303a29120910283c300c323c300f321335046f3d19262807090c24140a141913341f27100d0b270c341b27140a14193f19322b3a18666d131a10381018662612301c2b04270b2713370b271319182d3a1d0b240c1d0b2713370b2713370b2713163a2e04160c31140a101b140a1727130a356a140a1727140a17293f19082e046c366e140a101b140a1727130a396f140a1727140a1729140a1419140a1018140a101a140a1419070d0b240c0d0b240f270b270c301f32136e0b63 Подсказка (за подсказку баллы будут уменьшены на 1) 140a101a3d1d0b240c0d0b240f6c1b3213341c313d330833140a101b140a17273f160c6e3d161332136e1b32133507321335042a07060c323c09186e3a0610313f6c1b2b076c672a140a14193a6d1f2a076c672b3a19082b3a1d0b270c3008293c1967360416133213350727131a176f140a1419130a1732133504313f096b6e06243d29136f666e0624172b3d196b30140a1727140a1018140a101a3f096f30140a1729076c26363d6d1332136e0f32133414363c1932303c336b283c330b3213341c6d3d1d6f2e3c091830040d6e26101a3927130d0b2713370b271316102707270b240c1d0b271333366e3a161c24140a101c140a1419140a14193c09186e04096f363a1608243f192a36123310283c0d0b270c303a29120910283c300c323c300f321335046f3d19262807090c24140a141913341f27100d0b270c341b27140a14193f19322b3a18666d131a10381018662712301c2b04270b2713370b271319182d3a1d0b240c1d0b2713370b2713370b2713163a2e04160c31140a101b140a1727101a396f140a1727140a17293f19082e046c366e140a101b140a1727130a396f140a1727140a1729140a1419140a1018140a101a140a1419070d0b240c0d0b240f270b270c301f32136e0b63 Вопрос 5
Подсказка (за подсказку баллы будут уменьшены на 2) 140a101a3d1d0b240c0d0b240f6c1b3213341c313d330833140a101b140a17273f160c6e3d161332136e1b32133507321335042a07060c323c09186e3a0610313f6c1b2b076c672a140a14193a6d1f2a076c672b3a19082b3a1d0b270c3008293c1967360416133213350727131a176f140a1419130a1732133504313f096b6e06243d29136f666f06241b2b3d196b30140a1727140a1018140a101a3f096f30140a1729076c26363d6d1332136e0f32133414363c1932303c336b283c330b3213341c6d3d1d6f2e3c091830040d6e26101a392713370b2713370b271316102707270b240c1d0b271333366e3a161c24140a101c140a1419140a14193c09186e04096f363a1608243f192a36123310283c0d0b270c303a29120910283c300c323c300f321335046f3d19262807090c24140a141913341f27100d0b270c341b27140a14193f19322b3a18666d131a10381008662612301c2b04270b2713370b271319182d3a1d0b240c1d0b2713370b2713370b2713163a2e04160c31140a101b140a1727130a396d140a1727140a17293f19082e046c366e140a101b140a172713341f29140a1727140a1729140a1419140a1018140a101a140a1419070d0b240c0d0b240f270b270c301f32136e0b63 Подсказка (за подсказку баллы будут уменьшены на 1) 140a101a3d1d0b240c0d0b240f6c1b3213341c313d330833140a101b140a17273f160c6e3d161332136e1b32133507321335042a07060c323c09186e3a0610313f6c1b2b076c672a140a14193a6d1f2a076c672b3a19082b3a1d0b270c3008293c1967360416133213350727131a176f140a1419130a1732133504313f096b6e06243d29136f666f0624172b3d196b30140a1727140a1018140a101a3f096f30140a1729076c26363d6d1332136e0f32133414363c1932303c336b283c330b3213341c6d3d1d6f2e3c091830040d6e26101a392713270b2713370b271316102707270b240c1d0b271333366e3a161c24140a101c140a1419140a14193c09186e04096f363a1608243f192a36123310283c0d0b270c303a29120910283c300c323c300f321335046f3d19262807090c24140a141913341f27100d0b270c341b27140a14193f19322b3a18666d131a10381008662712301c2b04270b2713370b271319182d3a1d0b240c1d0b2713370b2713370b2713163a2e04160c31140a101b140a17271034176e140a1727140a17293f19082e046c366e140a101b140a172713341b29140a1727140a1729140a1419140a1018140a101a140a1419070d0b240c0d0b240f270b270c301f32136e0b63 Вопрос 6
Подсказка (за подсказку баллы будут уменьшены на 1) 140a101a3d1d0b240c0d0b240f6c1b3213341c313d330833140a101b140a17273f160c6e3d161332136e1b32133507321335042a07060c323c09186e3a0610313f6c1b2b076c672a140a14193a6d1f2a076c672b3a19082b3a1d0b270c3008293c1967360416133213350727131a176f140a1419130a1732133504313f096b6e06243d29136f666c12301c2b04270b2713370b240c0d0b240f6c322a04270b271319102d07061024140a101b140a17270709262e046c6b2b3c6c6b32140a17293a6d1f2a3f096f36046c0b2a130a0f6a13340f321334173213341c243d331332136e0f32133414313a160c293d270b240f0d0b270c370b270c336f363a19082a07060c6f3d6c362c070d6b343c6c6e321335046d3d1d6f343c6c6b6e04096b6e140a14193a061c2d3c6c18353d270b270c34172913340b321335072613370b270c33362e3c300c3810241f240624072b3d196b30140a1727140a17290709266e140a101b140a1727140a1727140a17293a6c32353a193932136e0f3213341727100a39321334173213341c31040932303f160f32136e0f321334176f131d0b2713370b27131d0b270c370b240c0d0b240f270b270c331b32136e0b32136e133213350429140a1018 Вопрос 7
Подсказка (за подсказку баллы будут уменьшены на 2) 140a101a3d1d0b240c0d0b240f6c1b3213341c313d330833140a101b140a17273f160c6e3d161332136e1b32133507321335042a07060c323c09186e3a0610313f6c1b2b076c672a140a14193a6d1f2a076c672b3a19082b3a1d0b270c3008293c1967360416133213350727131a176f140a1419130a1732133504313f096b6e06243d29136f666d06241b2b3d196b30140a1727140a1018140a101a3f096f30140a1729076c26363d6d1332136e0f32133414363c1932303c336b283c330b3213341c6d3d1d6f2e3c091830040d6e26101a3927100d0b2713370b271316102707270b240c1d0b271333366e3a161c24140a101c140a1419140a14193c09186e04096f363a1608243f192a36123310283c0d0b270c303a29120910283c300c323c300f321335046f3d19262807090c24140a141913341f27100d0b270c341b27140a14193f19322b3a18666d131a1038106f662612301c2b04270b2713370b271319182d3a1d0b240c1d0b2713370b2713370b2713163a2e04160c31140a101b140a1727130a3d6b140a1727140a17293f19082e046c366e140a101b140a172713341f29140a1727140a1729140a1419140a1018140a101a140a1419070d0b240c0d0b240f270b270c301f32136e0b63 Подсказка (за подсказку баллы будут уменьшены на 1) 140a101a3d1d0b240c0d0b240f6c1b3213341c313d330833140a101b140a17273f160c6e3d161332136e1b32133507321335042a07060c323c09186e3a0610313f6c1b2b076c672a140a14193a6d1f2a076c672b3a19082b3a1d0b270c3008293c1967360416133213350727131a176f140a1419130a1732133504313f096b6e06243d29136f666d0624172b3d196b30140a1727140a1018140a101a3f096f30140a1729076c26363d6d1332136e0f32133414363c1932303c336b283c330b3213341c6d3d1d6f2e3c091830040d6e26101a392710370b2713370b271316102707270b240c1d0b271333366e3a161c24140a101c140a1419140a14193c09186e04096f363a1608243f192a36123310283c0d0b270c303a29120910283c300c323c300f321335046f3d19262807090c24140a141913341f27100d0b270c341b27140a14193f19322b3a18666d131a1038106f662712301c2b04270b2713370b271319182d3a1d0b240c1d0b2713370b2713370b2713163a2e04160c31140a101b140a17271034176f140a1727140a17293f19082e046c366e140a101b140a172713341f29140a1727140a1729140a1419140a1018140a101a140a1419070d0b240c0d0b240f270b270c301f32136e0b63 Вопрос 8
Подсказка (за подсказку баллы будут уменьшены на 2) 140a101a3d1d0b240c0d0b240f6c1b3213341c313d330833140a101b140a17273f160c6e3d161332136e1b32133507321335042a07060c323c09186e3a0610313f6c1b2b076c672a140a14193a6d1f2a076c672b3a19082b3a1d0b270c3008293c1967360416133213350727131a176f140a1419130a1732133504313f096b6e06243d29136f666a06241b2b3d196b30140a1727140a1018140a101a3f096f30140a1729076c26363d6d1332136e0f32133414363c1932303c336b283c330b3213341c6d3d1d6f2e3c091830040d6e26101a392710270b2713370b271316102707270b240c1d0b271333366e3a161c24140a101c140a1419140a14193c09186e04096f363a1608243f192a36123310283c0d0b270c303a29120910283c300c323c300f321335046f3d19262807090c24140a141913341f27100d0b270c341b27140a14193f19322b3a18666d131a10381118662612301c2b04270b2713370b271319182d3a1d0b240c1d0b2713370b2713370b2713163a2e04160c31140a101b140a17271334176d140a1727140a17293f19082e046c366e140a101b140a172713341b6f140a1727140a1729140a1419140a1018140a101a140a1419070d0b240c0d0b240f270b270c301f32136e0b63 Подсказка (за подсказку баллы будут уменьшены на 1) 140a101a3d1d0b240c0d0b240f6c1b3213341c313d330833140a101b140a17273f160c6e3d161332136e1b32133507321335042a07060c323c09186e3a0610313f6c1b2b076c672a140a14193a6d1f2a076c672b3a19082b3a1d0b270c3008293c1967360416133213350727131a176f140a1419130a1732133504313f096b6e06243d29136f666a0624172b3d196b30140a1727140a1018140a101a3f096f30140a1729076c26363d6d1332136e0f32133414363c1932303c336b283c330b3213341c6d3d1d6f2e3c091830040d6e26101a3927110d0b2713370b271316102707270b240c1d0b271333366e3a161c24140a101c140a1419140a14193c09186e04096f363a1608243f192a36123310283c0d0b270c303a29120910283c300c323c300f321335046f3d19262807090c24140a141913341f27100d0b270c341b27140a14193f19322b3a18666d131a10381118662712301c2b04270b2713370b271319182d3a1d0b240c1d0b2713370b2713370b2713163a2e04160c31140a101b140a172710341f27140a1727140a17293f19082e046c366e140a101b140a172713341b6f140a1727140a1729140a1419140a1018140a101a140a1419070d0b240c0d0b240f270b270c301f32136e0b63 Вопрос 9
Подсказка (за подсказку баллы будут уменьшены на 2) 140a101a3d1d0b240c0d0b240f6c1b3213341c313d330833140a101b140a17273f160c6e3d161332136e1b32133507321335042a07060c323c09186e3a0610313f6c1b2b076c672a140a14193a6d1f2a076c672b3a19082b3a1d0b270c3008293c1967360416133213350727131a176f140a1419130a1732133504313f096b6e06243d29136f666b06241b2b3d196b30140a1727140a1018140a101a3f096f30140a1729076c26363d6d1332136e0f32133414363c1932303c336b283c330b3213341c6d3d1d6f2e3c091830040d6e26101a3924131d0b2713370b271316102707270b240c1d0b271333366e3a161c24140a101c140a1419140a14193c09186e04096f363a1608243f192a36123310283c0d0b270c303a29120910283c300c323c300f321335046f3d19262807090c24140a141913341f27100d0b270c341b27140a14193f19322b3a18666d131a10381108662612301c2b04270b2713370b271319182d3a1d0b240c1d0b2713370b2713370b2713163a2e04160c31140a101b140a172713341b29140a1727140a17293f19082e046c366e140a101b140a172713341b29140a1727140a1729140a1419140a1018140a101a140a1419070d0b240c0d0b240f270b270c301f32136e0b63 Подсказка (за подсказку баллы будут уменьшены на 1) 140a101a3d1d0b240c0d0b240f6c1b3213341c313d330833140a101b140a17273f160c6e3d161332136e1b32133507321335042a07060c323c09186e3a0610313f6c1b2b076c672a140a14193a6d1f2a076c672b3a19082b3a1d0b270c3008293c1967360416133213350727131a176f140a1419130a1732133504313f096b6e06243d29136f666b0624172b3d196b30140a1727140a1018140a101a3f096f30140a1729076c26363d6d1332136e0f32133414363c1932303c336b283c330b3213341c6d3d1d6f2e3c091830040d6e26101a392413370b2713370b271316102707270b240c1d0b271333366e3a161c24140a101c140a1419140a14193c09186e04096f363a1608243f192a36123310283c0d0b270c303a29120910283c300c323c300f321335046f3d19262807090c24140a141913341f27100d0b270c341b27140a14193f19322b3a18666d131a10381108662712301c2b04270b2713370b271319182d3a1d0b240c1d0b2713370b2713370b2713163a2e04160c31140a101b140a172710341b29140a1727140a17293f19082e046c366e140a101b140a172713341b29140a1727140a1729140a1419140a1018140a101a140a1419070d0b240c0d0b240f270b270c301f32136e0b63 Вопрос 10
Подсказка (за подсказку баллы будут уменьшены на 2) 140a101a3d1d0b240c0d0b240f6c1b3213341c313d330833140a101b140a17273f160c6e3d161332136e1b32133507321335042a07060c323c09186e3a0610313f6c1b2b076c672a140a14193a6d1f2a076c672b3a19082b3a1d0b270c3008293c1967360416133213350727131a176f140a1419130a1732133504313f096b6e06243d29136f66261318662612301c2b04270b2713370b240c0d0b240f6c322a04270b271319102d07061024140a101b140a17270709262e046c6b2b3c6c6b32140a17293a6d1f2a3f096f36046c0b2a130a0f6a132413321334173213341c243d331332136e0f32133414313a160c293d270b240f0d0b270c370b270c336f363a19082a07060c6f3d6c362c070d6b343c6c6e321335046d3d1d6f343c6c6b6e04096b6e140a14193a061c2d3c6c18353d270b270c34172913340b321335072613370b270c33362e3c300c3810241f2406241b2906241b2b3d196b30140a1727140a17290709266e140a101b140a1727140a1727140a17293a6c32353a193932136e0f3213341727131a0b321334173213341c31040932303f160f32136e0f321334172713341f321334173213341f3213350732136e0b32136e133213350436140a1018140a101a140a14193d1d0b240c0f6363 Подсказка (за подсказку баллы будут уменьшены на 1) 140a101a3d1d0b240c0d0b240f6c1b3213341c313d330833140a101b140a17273f160c6e3d161332136e1b32133507321335042a07060c323c09186e3a0610313f6c1b2b076c672a140a14193a6d1f2a076c672b3a19082b3a1d0b270c3008293c1967360416133213350727131a176f140a1419130a1732133504313f096b6e06243d29136f66261318662712301c2b04270b2713370b240c0d0b240f6c322a04270b271319102d07061024140a101b140a17270709262e046c6b2b3c6c6b32140a17293a6d1f2a3f096f36046c0b2a130a0f6a13240f321334173213341c243d331332136e0f32133414313a160c293d270b240f0d0b270c370b270c336f363a19082a07060c6f3d6c362c070d6b343c6c6e321335046d3d1d6f343c6c6b6e04096b6e140a14193a061c2d3c6c18353d270b270c34172913340b321335072613370b270c33362e3c300c3810241f2406241b290624172b3d196b30140a1727140a17290709266e140a101b140a1727140a1727140a17293a6c32353a193932136e0f321334176f102439321334173213341c31040932303f160f32136e0f321334172713241f321334173213341f3213350732136e0b32136e133213350436140a1018140a101a140a14193d1d0b240c0f6363 Вопрос 11
Подсказка (за подсказку баллы будут уменьшены на 1) 140a101a3d1d0b240c0d0b240f6c1b3213341c313d330833140a101b140a17273f160c6e3d161332136e1b32133507321335042a07060c323c09186e3a0610313f6c1b2b076c672a140a14193a6d1f2a076c672b3a19082b3a1d0b270c3008293c1967360416133213350727131a176f140a1419130a1732133504313f096b6e06243d29136f6626130d6b293c333d3213341732136e0b32136e102e3c093d3213341c343c1918243d270b240c1d0b271333182d3f093a2b3c33672b040d0b2713163a291209322a07093a32120a1b6e111a136f140a1727140a17293d6d1434140a101b140a17273f160c6e3d161332136e1b32133507321335042a07060c323c09186e3a0610313f6c1b2b076c672a140a14193a6d1f2a076c672b3a19082b3a1d0b270c3008293c1967360416133213350727131a176f140a1419130a1732133504313f096b6e06243d29136f6626130d6b293c333d321334173213341c363c160f32136e0f32133417321334173213341c6d3f090c6e3f1d0b240c1d0b2713341724110d0b2713370b27131936323f093a313a1d0b240c1d0b2713340f6f140a1727140a1729140a1419140a1018140a101a140a1419070d0b240c0d0b240f270b270c301f32136e0b63 Вопрос 12
Подсказка (за подсказку баллы будут уменьшены на 2) 140a101a3d1d0b240c0d0b240f6c1b3213341c313d330833140a101b140a17273f160c6e3d161332136e1b32133507321335042a07060c323c09186e3a0610313f6c1b2b076c672a140a14193a6d1f2a076c672b3a19082b3a1d0b270c3008293c1967360416133213350727131a176f140a1419130a1732133504313f096b6e06243d29136f66261332662612301c2b04270b2713370b240c0d0b240f6c322a04270b271319102d07061024140a101b140a17270709262e046c6b2b3c6c6b32140a17293a6d1f2a3f096f36046c0b2a130a0f6a132407321334173213341c243d331332136e0f32133414313a160c293d270b240f0d0b270c370b270c336f363a19082a07060c6f3d6c362c070d6b343c6c6e321335046d3d1d6f343c6c6b6e04096b6e140a14193a061c2d3c6c18353d270b270c34172913340b321335072613370b270c33362e3c300c3810241f2406241b2706241b2b3d196b30140a1727140a17290709266e140a101b140a1727140a1727140a17293a6c32353a193932136e0f321334176c133417321334173213341c31040932303f160f32136e0f3213341726131a1f321334173213341f3213350732136e0b32136e133213350436140a1018140a101a140a14193d1d0b240c0f6363 Подсказка (за подсказку баллы будут уменьшены на 1) 140a101a3d1d0b240c0d0b240f6c1b3213341c313d330833140a101b140a17273f160c6e3d161332136e1b32133507321335042a07060c323c09186e3a0610313f6c1b2b076c672a140a14193a6d1f2a076c672b3a19082b3a1d0b270c3008293c1967360416133213350727131a176f140a1419130a1732133504313f096b6e06243d29136f66261332662712301c2b04270b2713370b240c0d0b240f6c322a04270b271319102d07061024140a101b140a17270709262e046c6b2b3c6c6b32140a17293a6d1f2a3f096f36046c0b2a130a0f6a13243d321334173213341c243d331332136e0f32133414313a160c293d270b240f0d0b270c370b270c336f363a19082a07060c6f3d6c362c070d6b343c6c6e321335046d3d1d6f343c6c6b6e04096b6e140a14193a061c2d3c6c18353d270b270c34172913340b321335072613370b270c33362e3c300c3810241f2406241b270624172b3d196b30140a1727140a17290709266e140a101b140a1727140a1727140a17293a6c32353a193932136e0f321334176c13340b321334173213341c31040932303f160f32136e0f3213341726110a1f321334173213341f3213350732136e0b32136e133213350436140a1018140a101a140a14193d1d0b240c0f6363 Вопрос 13
Подсказка (за подсказку баллы будут уменьшены на 2) 140a101a3d1d0b240c0d0b240f6c1b3213341c313d330833140a101b140a17273f160c6e3d161332136e1b32133507321335042a07060c323c09186e3a0610313f6c1b2b076c672a140a14193a6d1f2a076c672b3a19082b3a1d0b270c3008293c1967360416133213350727131a176f140a1419130a1732133504313f096b6e06243d29136f6626136f662612301c2b04270b2713370b240c0d0b240f6c322a04270b271319102d07061024140a101b140a17270709262e046c6b2b3c6c6b32140a17293a6d1f2a3f096f36046c0b2a130a0f6a132439321334173213341c243d331332136e0f32133414313a160c293d270b240f0d0b270c370b270c336f363a19082a07060c6f3d6c362c070d6b343c6c6e321335046d3d1d6f343c6c6b6e04096b6e140a14193a061c2d3c6c18353d270b270c34172913340b321335072613370b270c33362e3c300c3810241f2406241b2406241b2b3d196b30140a1727140a17290709266e140a101b140a1727140a1727140a17293a6c32353a193932136e0f3213341726110a3d321334173213341c31040932303f160f32136e0f3213341726110a1f321334173213341f3213350732136e0b32136e133213350436140a1018140a101a140a14193d1d0b240c0f6363 Подсказка (за подсказку баллы будут уменьшены на 1) 140a101a3d1d0b240c0d0b240f6c1b3213341c313d330833140a101b140a17273f160c6e3d161332136e1b32133507321335042a07060c323c09186e3a0610313f6c1b2b076c672a140a14193a6d1f2a076c672b3a19082b3a1d0b270c3008293c1967360416133213350727131a176f140a1419130a1732133504313f096b6e06243d29136f6626136f662712301c2b04270b2713370b240c0d0b240f6c322a04270b271319102d07061024140a101b140a17270709262e046c6b2b3c6c6b32140a17293a6d1f2a3f096f36046c0b2a130a0f6a132435321334173213341c243d331332136e0f32133414313a160c293d270b240f0d0b270c370b270c336f363a19082a07060c6f3d6c362c070d6b343c6c6e321335046d3d1d6f343c6c6b6e04096b6e140a14193a061c2d3c6c18353d270b270c34172913340b321335072613370b270c33362e3c300c3810241f2406241b240624172b3d196b30140a1727140a17290709266e140a101b140a1727140a1727140a17293a6c32353a193932136e0f321334176f101a0b321334173213341c31040932303f160f32136e0f3213341726110a0b321334173213341f3213350732136e0b32136e133213350436140a1018140a101a140a14193d1d0b240c0f6363 Вопрос 14
Подсказка (за подсказку баллы будут уменьшены на 1) 140a101a3d1d0b240c0d0b240f6c1b3213341c313d330833140a101b140a17273f160c6e3d161332136e1b32133507321335042a07060c323c09186e3a0610313f6c1b2b076c672a140a14193a6d1f2a076c672b3a19082b3a1d0b270c3008293c1967360416133213350727131a176f140a1419130a1732133504313f096b6e06243d29136f6626101d6b293c333d3213341732136e0b32136e102e3c093d3213341c343c1918243d270b240c1d0b271333182d3f093a2b3c33672b040d0b2713163a291209322a07093a32120a1b6e111a0f29140a1727140a17293d6d1434140a101b140a17273f160c6e3d161332136e1b32133507321335042a07060c323c09186e3a0610313f6c1b2b076c672a140a14193a6d1f2a076c672b3a19082b3a1d0b270c3008293c1967360416133213350727131a176f140a1419130a1732133504313f096b6e06243d29136f6626101d6b293c333d321334173213341c363c160f32136e0f32133417321334173213341c6d3f090c6e3f1d0b240c1d0b2713341b6b100d0b2713370b27131936323f093a313a1d0b240c1d0b2713341b6b131d0b2713370b27131d0b270c370b240c0d0b240f270b270c331b32136e0b32136e133213350429140a1018 Вопрос 15
Подсказка (за подсказку баллы будут уменьшены на 2) 140a101a3d1d0b240c0d0b240f6c1b3213341c313d330833140a101b140a17273f160c6e3d161332136e1b32133507321335042a07060c323c09186e3a0610313f6c1b2b076c672a140a14193a6d1f2a076c672b3a19082b3a1d0b270c3008293c1967360416133213350727131a176f140a1419130a1732133504313f096b6e06243d29136f66261008662612301c2b04270b2713370b240c0d0b240f6c322a04270b271319102d07061024140a101b140a17270709262e046c6b2b3c6c6b32140a17293a6d1f2a3f096f36046c0b2a130a0f6a101a1b321334173213341c243d331332136e0f32133414313a160c293d270b240f0d0b270c370b270c336f363a19082a07060c6f3d6c362c070d6b343c6c6e321335046d3d1d6f343c6c6b6e04096b6e140a14193a061c2d3c6c18353d270b270c34172913340b321335072613370b270c33362e3c300c3810241f2406241b6f06241b2b3d196b30140a1727140a17290709266e140a101b140a1727140a1727140a17293a6c32353a193932136e0f3213341726111a1b321334173213341c31040932303f160f32136e0f3213341727131a1f321334173213341f3213350732136e0b32136e133213350436140a1018140a101a140a14193d1d0b240c0f6363 Подсказка (за подсказку баллы будут уменьшены на 1) 140a101a3d1d0b240c0d0b240f6c1b3213341c313d330833140a101b140a17273f160c6e3d161332136e1b32133507321335042a07060c323c09186e3a0610313f6c1b2b076c672a140a14193a6d1f2a076c672b3a19082b3a1d0b270c3008293c1967360416133213350727131a176f140a1419130a1732133504313f096b6e06243d29136f66261008662712301c2b04270b2713370b240c0d0b240f6c322a04270b271319102d07061024140a101b140a17270709262e046c6b2b3c6c6b32140a17293a6d1f2a3f096f36046c0b2a130a0f6a101a17321334173213341c243d331332136e0f32133414313a160c293d270b240f0d0b270c370b270c336f363a19082a07060c6f3d6c362c070d6b343c6c6e321335046d3d1d6f343c6c6b6e04096b6e140a14193a061c2d3c6c18353d270b270c34172913340b321335072613370b270c33362e3c300c3810241f2406241b6f0624172b3d196b30140a1727140a17290709266e140a101b140a1727140a1727140a17293a6c32353a193932136e0f321334176f111a39321334173213341c31040932303f160f32136e0f3213341727131a1f321334173213341f3213350732136e0b32136e133213350436140a1018140a101a140a14193d1d0b240c0f6363 Вопрос 16
Подсказка (за подсказку баллы будут уменьшены на 1) 140a101a3d1d0b240c0d0b240f6c1b3213341c313d330833140a101b140a17273f160c6e3d161332136e1b32133507321335042a07060c323c09186e3a0610313f6c1b2b076c672a140a14193a6d1f2a076c672b3a19082b3a1d0b270c3008293c1967360416133213350727131a176f140a1419130a1732133504313f096b6e06243d29136f662610376b293c333d3213341732136e0b32136e102e3c093d3213341c343c1918243d270b240c1d0b271333182d3f093a2b3c33672b040d0b2713163a291209322a07093a32120a1b6e111a0f24140a1727140a17293d6d1434140a101b140a17273f160c6e3d161332136e1b32133507321335042a07060c323c09186e3a0610313f6c1b2b076c672a140a14193a6d1f2a076c672b3a19082b3a1d0b270c3008293c1967360416133213350727131a176f140a1419130a1732133504313f096b6e06243d29136f662610376b293c333d321334173213341c363c160f32136e0f32133417321334173213341c6d3f090c6e3f1d0b240c1d0b2713340b6a101d0b2713370b27131936323f093a313a1d0b240c1d0b2713343d6f140a1727140a1729140a1419140a1018140a101a140a1419070d0b240c0d0b240f270b270c301f32136e0b63 Вопрос 17
Подсказка (за подсказку баллы будут уменьшены на 2) 140a101a3d1d0b240c0d0b240f6c1b3213341c313d330833140a101b140a17273f160c6e3d161332136e1b32133507321335042a07060c323c09186e3a0610313f6c1b2b076c672a140a14193a6d1f2a076c672b3a19082b3a1d0b270c3008293c1967360416133213350727131a176f140a1419130a1732133504313f096b6e06243d29136f6626106f662612301c2b04270b2713370b240c0d0b240f6c322a04270b271319102d07061024140a101b140a17270709262e046c6b2b3c6c6b32140a17293a6d1f2a3f096f36046c0b2a130a0f6a101a0f321334173213341c243d331332136e0f32133414313a160c293d270b240f0d0b270c370b270c336f363a19082a07060c6f3d6c362c070d6b343c6c6e321335046d3d1d6f343c6c6b6e04096b6e140a14193a061c2d3c6c18353d270b270c34172913340b321335072613370b270c33362e3c300c3810241f2406241b6d06241b2b3d196b30140a1727140a17290709266e140a101b140a1727140a1727140a17293a6c32353a193932136e0f321334172713241f321334173213341c31040932303f160f32136e0f3213341727130a0b321334173213341f3213350732136e0b32136e133213350436140a1018140a101a140a14193d1d0b240c0f6363 Подсказка (за подсказку баллы будут уменьшены на 1) 140a101a3d1d0b240c0d0b240f6c1b3213341c313d330833140a101b140a17273f160c6e3d161332136e1b32133507321335042a07060c323c09186e3a0610313f6c1b2b076c672a140a14193a6d1f2a076c672b3a19082b3a1d0b270c3008293c1967360416133213350727131a176f140a1419130a1732133504313f096b6e06243d29136f6626106f662712301c2b04270b2713370b240c0d0b240f6c322a04270b271319102d07061024140a101b140a17270709262e046c6b2b3c6c6b32140a17293a6d1f2a3f096f36046c0b2a130a0f6a101a0b321334173213341c243d331332136e0f32133414313a160c293d270b240f0d0b270c370b270c336f363a19082a07060c6f3d6c362c070d6b343c6c6e321335046d3d1d6f343c6c6b6e04096b6e140a14193a061c2d3c6c18353d270b270c34172913340b321335072613370b270c33362e3c300c3810241f2406241b6d0624172b3d196b30140a1727140a17290709266e140a101b140a1727140a1727140a17293a6c32353a193932136e0f321334176c133439321334173213341c31040932303f160f32136e0f3213341727130a1f321334173213341f3213350732136e0b32136e133213350436140a1018140a101a140a14193d1d0b240c0f6363 Вопрос 18
Подсказка (за подсказку баллы будут уменьшены на 2) 140a101a3d1d0b240c0d0b240f6c1b3213341c313d330833140a101b140a17273f160c6e3d161332136e1b32133507321335042a07060c323c09186e3a0610313f6c1b2b076c672a140a14193a6d1f2a076c672b3a19082b3a1d0b270c3008293c1967360416133213350727131a176f140a1419130a1732133504313f096b6e06243d29136f66261118662612301c2b04270b2713370b240c0d0b240f6c322a04270b271319102d07061024140a101b140a17270709262e046c6b2b3c6c6b32140a17293a6d1f2a3f096f36046c0b2a130a0f6a101a07321334173213341c243d331332136e0f32133414313a160c293d270b240f0d0b270c370b270c336f363a19082a07060c6f3d6c362c070d6b343c6c6e321335046d3d1d6f343c6c6b6e04096b6e140a14193a061c2d3c6c18353d270b270c34172913340b321335072613370b270c33362e3c300c3810241f2406241b6a06241b2b3d196b30140a1727140a17290709266e140a101b140a1727140a1727140a17293a6c32353a193932136e0f3213341727133417321334173213341c31040932303f160f32136e0f3213341727130a1f321334173213341f3213350732136e0b32136e133213350436140a1018140a101a140a14193d1d0b240c0f6363 Подсказка (за подсказку баллы будут уменьшены на 1) 140a101a3d1d0b240c0d0b240f6c1b3213341c313d330833140a101b140a17273f160c6e3d161332136e1b32133507321335042a07060c323c09186e3a0610313f6c1b2b076c672a140a14193a6d1f2a076c672b3a19082b3a1d0b270c3008293c1967360416133213350727131a176f140a1419130a1732133504313f096b6e06243d29136f66261118662712301c2b04270b2713370b240c0d0b240f6c322a04270b271319102d07061024140a101b140a17270709262e046c6b2b3c6c6b32140a17293a6d1f2a3f096f36046c0b2a130a0f6a101a3d321334173213341c243d331332136e0f32133414313a160c293d270b240f0d0b270c370b270c336f363a19082a07060c6f3d6c362c070d6b343c6c6e321335046d3d1d6f343c6c6b6e04096b6e140a14193a061c2d3c6c18353d270b270c34172913340b321335072613370b270c33362e3c300c3810241f2406241b6a0624172b3d196b30140a1727140a17290709266e140a101b140a1727140a1727140a17293a6c32353a193932136e0f321334176c13241f321334173213341c31040932303f160f32136e0f321334172713341f321334173213341f3213350732136e0b32136e133213350436140a1018140a101a140a14193d1d0b240c0f6363 Вопрос 19
Подсказка (за подсказку баллы будут уменьшены на 2) 140a101a3d1d0b240c0d0b240f6c1b3213341c313d330833140a101b140a17273f160c6e3d161332136e1b32133507321335042a07060c323c09186e3a0610313f6c1b2b076c672a140a14193a6d1f2a076c672b3a19082b3a1d0b270c3008293c1967360416133213350727131a176f140a1419130a1732133504313f096b6e06243d29136f66261108662612301c2b04270b2713370b240c0d0b240f6c322a04270b271319102d07061024140a101b140a17270709262e046c6b2b3c6c6b32140a17293a6d1f2a3f096f36046c0b2a130a0f6a101a39321334173213341c243d331332136e0f32133414313a160c293d270b240f0d0b270c370b270c336f363a19082a07060c6f3d6c362c070d6b343c6c6e321335046d3d1d6f343c6c6b6e04096b6e140a14193a061c2d3c6c18353d270b270c34172913340b321335072613370b270c33362e3c300c3810241f2406241b6b06241b2b3d196b30140a1727140a17290709266e140a101b140a1727140a1727140a17293a6c32353a193932136e0f3213341727131a3d321334173213341c31040932303f160f32136e0f3213341727131a0b321334173213341f3213350732136e0b32136e133213350436140a1018140a101a140a14193d1d0b240c0f6363 Подсказка (за подсказку баллы будут уменьшены на 1) 140a101a3d1d0b240c0d0b240f6c1b3213341c313d330833140a101b140a17273f160c6e3d161332136e1b32133507321335042a07060c323c09186e3a0610313f6c1b2b076c672a140a14193a6d1f2a076c672b3a19082b3a1d0b270c3008293c1967360416133213350727131a176f140a1419130a1732133504313f096b6e06243d29136f66261108662712301c2b04270b2713370b240c0d0b240f6c322a04270b271319102d07061024140a101b140a17270709262e046c6b2b3c6c6b32140a17293a6d1f2a3f096f36046c0b2a130a0f6a101a35321334173213341c243d331332136e0f32133414313a160c293d270b240f0d0b270c370b270c336f363a19082a07060c6f3d6c362c070d6b343c6c6e321335046d3d1d6f343c6c6b6e04096b6e140a14193a061c2d3c6c18353d270b270c34172913340b321335072613370b270c33362e3c300c3810241f2406241b6b0624172b3d196b30140a1727140a17290709266e140a101b140a1727140a1727140a17293a6c32353a193932136e0f321334176c13240b321334173213341c31040932303f160f32136e0f3213341727131a0b321334173213341f3213350732136e0b32136e133213350436140a1018140a101a140a14193d1d0b240c0f6363 Вопрос 20
Подсказка (за подсказку баллы будут уменьшены на 2) 140a101a3d1d0b240c0d0b240f6c1b3213341c313d330833140a101b140a17273f160c6e3d161332136e1b32133507321335042a07060c323c09186e3a0610313f6c1b2b076c672a140a14193a6d1f2a076c672b3a19082b3a1d0b270c3008293c1967360416133213350727131a176f140a1419130a1732133504313f096b6e06243d29136f66271318662612301c2b04270b2713370b240c0d0b240f6c322a04270b271319102d07061024140a101b140a17270709262e046c6b2b3c6c6b32140a17293a6d1f2a3f096f36046c0b2a130a0f6a100a1f321334173213341c243d331332136e0f32133414313a160c293d270b240f0d0b270c370b270c336f363a19082a07060c6f3d6c362c070d6b343c6c6e321335046d3d1d6f343c6c6b6e04096b6e140a14193a061c2d3c6c18353d270b270c34172913340b321335072613370b270c33362e3c300c3810241f240624172906241b2b3d196b30140a1727140a17290709266e140a101b140a1727140a1727140a17293a6c32353a193932136e0f3213341727131a0b321334173213341c31040932303f160f32136e0f321334172713341f321334173213341f3213350732136e0b32136e133213350436140a1018140a101a140a14193d1d0b240c0f6363 Подсказка (за подсказку баллы будут уменьшены на 1) 140a101a3d1d0b240c0d0b240f6c1b3213341c313d330833140a101b140a17273f160c6e3d161332136e1b32133507321335042a07060c323c09186e3a0610313f6c1b2b076c672a140a14193a6d1f2a076c672b3a19082b3a1d0b270c3008293c1967360416133213350727131a176f140a1419130a1732133504313f096b6e06243d29136f66271318662712301c2b04270b2713370b240c0d0b240f6c322a04270b271319102d07061024140a101b140a17270709262e046c6b2b3c6c6b32140a17293a6d1f2a3f096f36046c0b2a130a0f6a100a1b321334173213341c243d331332136e0f32133414313a160c293d270b240f0d0b270c370b270c336f363a19082a07060c6f3d6c362c070d6b343c6c6e321335046d3d1d6f343c6c6b6e04096b6e140a14193a061c2d3c6c18353d270b270c34172913340b321335072613370b270c33362e3c300c3810241f24062417290624172b3d196b30140a1727140a17290709266e140a101b140a1727140a1727140a17293a6c32353a193932136e0f321334176c131a1b321334173213341c31040932303f160f32136e0f321334172713340b321334173213341f3213350732136e0b32136e133213350436140a1018140a101a140a14193d1d0b240c0f6363 Вопрос 21
Подсказка (за подсказку баллы будут уменьшены на 2) 140a101a3d1d0b240c0d0b240f6c1b3213341c313d330833140a101b140a17273f160c6e3d161332136e1b32133507321335042a07060c323c09186e3a0610313f6c1b2b076c672a140a14193a6d1f2a076c672b3a19082b3a1d0b270c3008293c1967360416133213350727131a176f140a1419130a1732133504313f096b6e06243d29136f66271308662612301c2b04270b2713370b240c0d0b240f6c322a04270b271319102d07061024140a101b140a17270709262e046c6b2b3c6c6b32140a17293a6d1f2a3f096f36046c0b2a130a0f6a100a17321334173213341c243d331332136e0f32133414313a160c293d270b240f0d0b270c370b270c336f363a19082a07060c6f3d6c362c070d6b343c6c6e321335046d3d1d6f343c6c6b6e04096b6e140a14193a061c2d3c6c18353d270b270c34172913340b321335072613370b270c33362e3c300c3810241f240624172606241b2b3d196b30140a1727140a17290709266e140a101b140a1727140a1727140a17293a6c32353a193932136e0f321334176c131a17321334173213341c31040932303f160f32136e0f3213341726131a1f321334173213341f3213350732136e0b32136e133213350436140a1018140a101a140a14193d1d0b240c0f6363 Подсказка (за подсказку баллы будут уменьшены на 1) 140a101a3d1d0b240c0d0b240f6c1b3213341c313d330833140a101b140a17273f160c6e3d161332136e1b32133507321335042a07060c323c09186e3a0610313f6c1b2b076c672a140a14193a6d1f2a076c672b3a19082b3a1d0b270c3008293c1967360416133213350727131a176f140a1419130a1732133504313f096b6e06243d29136f66271308662712301c2b04270b2713370b240c0d0b240f6c322a04270b271319102d07061024140a101b140a17270709262e046c6b2b3c6c6b32140a17293a6d1f2a3f096f36046c0b2a130a0f6a100a13321334173213341c243d331332136e0f32133414313a160c293d270b240f0d0b270c370b270c336f363a19082a07060c6f3d6c362c070d6b343c6c6e321335046d3d1d6f343c6c6b6e04096b6e140a14193a061c2d3c6c18353d270b270c34172913340b321335072613370b270c33362e3c300c3810241f24062417260624172b3d196b30140a1727140a17290709266e140a101b140a1727140a1727140a17293a6c32353a193932136e0f321334176f111a1b321334173213341c31040932303f160f32136e0f3213341726111a1f321334173213341f3213350732136e0b32136e133213350436140a1018140a101a140a14193d1d0b240c0f6363 Вопрос 22
Подсказка (за подсказку баллы будут уменьшены на 2) 140a101a3d1d0b240c0d0b240f6c1b3213341c313d330833140a101b140a17273f160c6e3d161332136e1b32133507321335042a07060c323c09186e3a0610313f6c1b2b076c672a140a14193a6d1f2a076c672b3a19082b3a1d0b270c3008293c1967360416133213350727131a176f140a1419130a1732133504313f096b6e06243d29136f66271332662612301c2b04270b2713370b240c0d0b240f6c322a04270b271319102d07061024140a101b140a17270709262e046c6b2b3c6c6b32140a17293a6d1f2a3f096f36046c0b2a130a0f6a100a0f321334173213341c243d331332136e0f32133414313a160c293d270b240f0d0b270c370b270c336f363a19082a07060c6f3d6c362c070d6b343c6c6e321335046d3d1d6f343c6c6b6e04096b6e140a14193a061c2d3c6c18353d270b270c34172913340b321335072613370b270c33362e3c300c3810241f240624172706241b2b3d196b30140a1727140a17290709266e140a101b140a1727140a1727140a17293a6c32353a193932136e0f3213341726110a17321334173213341c31040932303f160f32136e0f3213341726111a0b321334173213341f3213350732136e0b32136e133213350436140a1018140a101a140a14193d1d0b240c0f6363 Подсказка (за подсказку баллы будут уменьшены на 1) 140a101a3d1d0b240c0d0b240f6c1b3213341c313d330833140a101b140a17273f160c6e3d161332136e1b32133507321335042a07060c323c09186e3a0610313f6c1b2b076c672a140a14193a6d1f2a076c672b3a19082b3a1d0b270c3008293c1967360416133213350727131a176f140a1419130a1732133504313f096b6e06243d29136f66271332662712301c2b04270b2713370b240c0d0b240f6c322a04270b271319102d07061024140a101b140a17270709262e046c6b2b3c6c6b32140a17293a6d1f2a3f096f36046c0b2a130a0f6a100a0b321334173213341c243d331332136e0f32133414313a160c293d270b240f0d0b270c370b270c336f363a19082a07060c6f3d6c362c070d6b343c6c6e321335046d3d1d6f343c6c6b6e04096b6e140a14193a061c2d3c6c18353d270b270c34172913340b321335072613370b270c33362e3c300c3810241f24062417270624172b3d196b30140a1727140a17290709266e140a101b140a1727140a1727140a17293a6c32353a193932136e0f321334176c133413321334173213341c31040932303f160f32136e0f3213341726111a0b321334173213341f3213350732136e0b32136e133213350436140a1018140a101a140a14193d1d0b240c0f6363 Вопрос 23
Подсказка (за подсказку баллы будут уменьшены на 2) 140a101a3d1d0b240c0d0b240f6c1b3213341c313d330833140a101b140a17273f160c6e3d161332136e1b32133507321335042a07060c323c09186e3a0610313f6c1b2b076c672a140a14193a6d1f2a076c672b3a19082b3a1d0b270c3008293c1967360416133213350727131a176f140a1419130a1732133504313f096b6e06243d29136f6627136f662612301c2b04270b2713370b240c0d0b240f6c322a04270b271319102d07061024140a101b140a17270709262e046c6b2b3c6c6b32140a17293a6d1f2a3f096f36046c0b2a130a0f6a100a07321334173213341c243d331332136e0f32133414313a160c293d270b240f0d0b270c370b270c336f363a19082a07060c6f3d6c362c070d6b343c6c6e321335046d3d1d6f343c6c6b6e04096b6e140a14193a061c2d3c6c18353d270b270c34172913340b321335072613370b270c33362e3c300c3810241f240624172406241b2b3d196b30140a1727140a17290709266e140a101b140a1727140a1727140a17293a6c32353a193932136e0f321334176c130a0f321334173213341c31040932303f160f32136e0f321334176b100d0b2713370b27131d0b270c370b240c0d0b240f270b270c331b32136e0b32136e133213350429140a1018 Подсказка (за подсказку баллы будут уменьшены на 1) 140a101a3d1d0b240c0d0b240f6c1b3213341c313d330833140a101b140a17273f160c6e3d161332136e1b32133507321335042a07060c323c09186e3a0610313f6c1b2b076c672a140a14193a6d1f2a076c672b3a19082b3a1d0b270c3008293c1967360416133213350727131a176f140a1419130a1732133504313f096b6e06243d29136f6627136f662712301c2b04270b2713370b240c0d0b240f6c322a04270b271319102d07061024140a101b140a17270709262e046c6b2b3c6c6b32140a17293a6d1f2a3f096f36046c0b2a130a0f6a100a3d321334173213341c243d331332136e0f32133414313a160c293d270b240f0d0b270c370b270c336f363a19082a07060c6f3d6c362c070d6b343c6c6e321335046d3d1d6f343c6c6b6e04096b6e140a14193a061c2d3c6c18353d270b270c34172913340b321335072613370b270c33362e3c300c3810241f24062417240624172b3d196b30140a1727140a17290709266e140a101b140a1727140a1727140a17293a6c32353a193932136e0f321334176c131a17321334173213341c31040932303f160f32136e0f3213341727130a1f321334173213341f3213350732136e0b32136e133213350436140a1018140a101a140a14193d1d0b240c0f6363 Вопрос 24
Подсказка (за подсказку баллы будут уменьшены на 2) 140a101a3d1d0b240c0d0b240f6c1b3213341c313d330833140a101b140a17273f160c6e3d161332136e1b32133507321335042a07060c323c09186e3a0610313f6c1b2b076c672a140a14193a6d1f2a076c672b3a19082b3a1d0b270c3008293c1967360416133213350727131a176f140a1419130a1732133504313f096b6e06243d29136f66271018662612301c2b04270b2713370b240c0d0b240f6c322a04270b271319102d07061024140a101b140a17270709262e046c6b2b3c6c6b32140a17293a6d1f2a3f096f36046c0b2a130a0f6a100a39321334173213341c243d331332136e0f32133414313a160c293d270b240f0d0b270c370b270c336f363a19082a07060c6f3d6c362c070d6b343c6c6e321335046d3d1d6f343c6c6b6e04096b6e140a14193a061c2d3c6c18353d270b270c34172913340b321335072613370b270c33362e3c300c3810241f240624176e06241b2b3d196b30140a1727140a17290709266e140a101b140a1727140a1727140a17293a6c32353a193932136e0f3213341726102439321334173213341c31040932303f160f32136e0f3213341727131a1f321334173213341f3213350732136e0b32136e133213350436140a1018140a101a140a14193d1d0b240c0f6363 Подсказка (за подсказку баллы будут уменьшены на 1) 140a101a3d1d0b240c0d0b240f6c1b3213341c313d330833140a101b140a17273f160c6e3d161332136e1b32133507321335042a07060c323c09186e3a0610313f6c1b2b076c672a140a14193a6d1f2a076c672b3a19082b3a1d0b270c3008293c1967360416133213350727131a176f140a1419130a1732133504313f096b6e06243d29136f66271018662712301c2b04270b2713370b240c0d0b240f6c322a04270b271319102d07061024140a101b140a17270709262e046c6b2b3c6c6b32140a17293a6d1f2a3f096f36046c0b2a130a0f6a100a35321334173213341c243d331332136e0f32133414313a160c293d270b240f0d0b270c370b270c336f363a19082a07060c6f3d6c362c070d6b343c6c6e321335046d3d1d6f343c6c6b6e04096b6e140a14193a061c2d3c6c18353d270b270c34172913340b321335072613370b270c33362e3c300c3810241f240624176e0624172b3d196b30140a1727140a17290709266e140a101b140a1727140a1727140a17293a6c32353a193932136e0f321334176f101a0f321334173213341c31040932303f160f32136e0f3213341727131a1f321334173213341f3213350732136e0b32136e133213350436140a1018140a101a140a14193d1d0b240c0f6363 Вопрос 25
Подсказка (за подсказку баллы будут уменьшены на 1) 140a101a3d1d0b240c0d0b240f6c1b3213341c313d330833140a101b140a17273f160c6e3d161332136e1b32133507321335042a07060c323c09186e3a0610313f6c1b2b076c672a140a14193a6d1f2a076c672b3a19082b3a1d0b270c3008293c1967360416133213350727131a176f140a1419130a1732133504313f096b6e06243d29136f6627100d6b293c333d3213341732136e0b32136e102e3c093d3213341c343c1918243d270b240c1d0b271333182d3f093a2b3c33672b040d0b2713163a291209322a07093a32120a1b6e111a0729140a1727140a17293d6d1434140a101b140a17273f160c6e3d161332136e1b32133507321335042a07060c323c09186e3a0610313f6c1b2b076c672a140a14193a6d1f2a076c672b3a19082b3a1d0b270c3008293c1967360416133213350727131a176f140a1419130a1732133504313f096b6e06243d29136f6627100d6b293c333d321334173213341c363c160f32136e0f32133417321334173213341c6d3f090c6e3f1d0b240c1d0b271334076e131d0b2713370b27131936323f093a313a1d0b240c1d0b2713340b29140a1727140a1729140a1419140a1018140a101a140a1419070d0b240c0d0b240f270b270c301f32136e0b63 Вопрос 26
Подсказка (за подсказку баллы будут уменьшены на 2) 140a101a3d1d0b240c0d0b240f6c1b3213341c313d330833140a101b140a17273f160c6e3d161332136e1b32133507321335042a07060c323c09186e3a0610313f6c1b2b076c672a140a14193a6d1f2a076c672b3a19082b3a1d0b270c3008293c1967360416133213350727131a176f140a1419130a1732133504313f096b6e06243d29136f66271032662612301c2b04270b2713370b240c0d0b240f6c322a04270b271319102d07061024140a101b140a17270709262e046c6b2b3c6c6b32140a17293a6d1f2a3f096f36046c0b2a130a0f6a10341b321334173213341c243d331332136e0f32133414313a160c293d270b240f0d0b270c370b270c336f363a19082a07060c6f3d6c362c070d6b343c6c6e321335046d3d1d6f343c6c6b6e04096b6e140a14193a061c2d3c6c18353d270b270c34172913340b321335072613370b270c33362e3c300c3810241f240624176c06241b2b3d196b30140a1727140a17290709266e140a101b140a1727140a1727140a17293a6c32353a193932136e0f3213341727130a39321334173213341c31040932303f160f32136e0f3213341726111a0b321334173213341f3213350732136e0b32136e133213350436140a1018140a101a140a14193d1d0b240c0f6363 Подсказка (за подсказку баллы будут уменьшены на 1) 140a101a3d1d0b240c0d0b240f6c1b3213341c313d330833140a101b140a17273f160c6e3d161332136e1b32133507321335042a07060c323c09186e3a0610313f6c1b2b076c672a140a14193a6d1f2a076c672b3a19082b3a1d0b270c3008293c1967360416133213350727131a176f140a1419130a1732133504313f096b6e06243d29136f66271032662712301c2b04270b2713370b240c0d0b240f6c322a04270b271319102d07061024140a101b140a17270709262e046c6b2b3c6c6b32140a17293a6d1f2a3f096f36046c0b2a130a0f6a103417321334173213341c243d331332136e0f32133414313a160c293d270b240f0d0b270c370b270c336f363a19082a07060c6f3d6c362c070d6b343c6c6e321335046d3d1d6f343c6c6b6e04096b6e140a14193a061c2d3c6c18353d270b270c34172913340b321335072613370b270c33362e3c300c3810241f240624176c0624172b3d196b30140a1727140a17290709266e140a101b140a1727140a1727140a17293a6c32353a193932136e0f321334176c131a07321334173213341c31040932303f160f32136e0f3213341726111a1f321334173213341f3213350732136e0b32136e133213350436140a1018140a101a140a14193d1d0b240c0f6363 Вопрос 27
Подсказка (за подсказку баллы будут уменьшены на 2) 140a101a3d1d0b240c0d0b240f6c1b3213341c313d330833140a101b140a17273f160c6e3d161332136e1b32133507321335042a07060c323c09186e3a0610313f6c1b2b076c672a140a14193a6d1f2a076c672b3a19082b3a1d0b270c3008293c1967360416133213350727131a176f140a1419130a1732133504313f096b6e06243d29136f6627106f662612301c2b04270b2713370b240c0d0b240f6c322a04270b271319102d07061024140a101b140a17270709262e046c6b2b3c6c6b32140a17293a6d1f2a3f096f36046c0b2a130a0f6a103413321334173213341c243d331332136e0f32133414313a160c293d270b240f0d0b270c370b270c336f363a19082a07060c6f3d6c362c070d6b343c6c6e321335046d3d1d6f343c6c6b6e04096b6e140a14193a061c2d3c6c18353d270b270c34172913340b321335072613370b270c33362e3c300c3810241f240624176d06241b2b3d196b30140a1727140a17290709266e140a101b140a1727140a1727140a17293a6c32353a193932136e0f3213341727131a3d321334173213341c31040932303f160f32136e0f321334172713340b321334173213341f3213350732136e0b32136e133213350436140a1018140a101a140a14193d1d0b240c0f6363 Подсказка (за подсказку баллы будут уменьшены на 1) 140a101a3d1d0b240c0d0b240f6c1b3213341c313d330833140a101b140a17273f160c6e3d161332136e1b32133507321335042a07060c323c09186e3a0610313f6c1b2b076c672a140a14193a6d1f2a076c672b3a19082b3a1d0b270c3008293c1967360416133213350727131a176f140a1419130a1732133504313f096b6e06243d29136f6627106f662712301c2b04270b2713370b240c0d0b240f6c322a04270b271319102d07061024140a101b140a17270709262e046c6b2b3c6c6b32140a17293a6d1f2a3f096f36046c0b2a130a0f6a10340f321334173213341c243d331332136e0f32133414313a160c293d270b240f0d0b270c370b270c336f363a19082a07060c6f3d6c362c070d6b343c6c6e321335046d3d1d6f343c6c6b6e04096b6e140a14193a061c2d3c6c18353d270b270c34172913340b321335072613370b270c33362e3c300c3810241f240624176d0624172b3d196b30140a1727140a17290709266e140a101b140a1727140a1727140a17293a6c32353a193932136e0f321334176f110a35321334173213341c31040932303f160f32136e0f321334172713241f321334173213341f3213350732136e0b32136e133213350436140a1018140a101a140a14193d1d0b240c0f6363 Вопрос 28
Подсказка (за подсказку баллы будут уменьшены на 1) 140a101a3d1d0b240c0d0b240f6c1b3213341c313d330833140a101b140a17273f160c6e3d161332136e1b32133507321335042a07060c323c09186e3a0610313f6c1b2b076c672a140a14193a6d1f2a076c672b3a19082b3a1d0b270c3008293c1967360416133213350727131a176f140a1419130a1732133504313f096b6e06243d29136f6627111d6b293c333d3213341732136e0b32136e102e3c093d3213341c343c1918243d270b240c1d0b271333182d3f093a2b3c33672b040d0b2713163a291209322a07093a32120a1b6e111a076f140a1727140a17293d6d1434140a101b140a17273f160c6e3d161332136e1b32133507321335042a07060c323c09186e3a0610313f6c1b2b076c672a140a14193a6d1f2a076c672b3a19082b3a1d0b270c3008293c1967360416133213350727131a176f140a1419130a1732133504313f096b6e06243d29136f6627111d6b293c333d321334173213341c363c160f32136e0f32133417321334173213341c6d3f090c6e3f1d0b240c1d0b2713340b6f10370b2713370b27131936323f093a313a1d0b240c1d0b2713343529140a1727140a1729140a1419140a1018140a101a140a1419070d0b240c0d0b240f270b270c301f32136e0b63 Вопрос 29
Подсказка (за подсказку баллы будут уменьшены на 2) 140a101a3d1d0b240c0d0b240f6c1b3213341c313d330833140a101b140a17273f160c6e3d161332136e1b32133507321335042a07060c323c09186e3a0610313f6c1b2b076c672a140a14193a6d1f2a076c672b3a19082b3a1d0b270c3008293c1967360416133213350727131a176f140a1419130a1732133504313f096b6e06243d29136f66271108662612301c2b04270b2713370b240c0d0b240f6c322a04270b271319102d07061024140a101b140a17270709262e046c6b2b3c6c6b32140a17293a6d1f2a3f096f36046c0b2a130a0f6a103407321334173213341c243d331332136e0f32133414313a160c293d270b240f0d0b270c370b270c336f363a19082a07060c6f3d6c362c070d6b343c6c6e321335046d3d1d6f343c6c6b6e04096b6e140a14193a061c2d3c6c18353d270b270c34172913340b321335072613370b270c33362e3c300c3810241f240624176b06241b2b3d196b30140a1727140a17290709266e140a101b140a1727140a1727140a17293a6c32353a193932136e0f3213341726110a1f321334173213341c31040932303f160f32136e0f3213341726111a0b321334173213341f3213350732136e0b32136e133213350436140a1018140a101a140a14193d1d0b240c0f6363 Подсказка (за подсказку баллы будут уменьшены на 1) 140a101a3d1d0b240c0d0b240f6c1b3213341c313d330833140a101b140a17273f160c6e3d161332136e1b32133507321335042a07060c323c09186e3a0610313f6c1b2b076c672a140a14193a6d1f2a076c672b3a19082b3a1d0b270c3008293c1967360416133213350727131a176f140a1419130a1732133504313f096b6e06243d29136f66271108662712301c2b04270b2713370b240c0d0b240f6c322a04270b271319102d07061024140a101b140a17270709262e046c6b2b3c6c6b32140a17293a6d1f2a3f096f36046c0b2a130a0f6a10343d321334173213341c243d331332136e0f32133414313a160c293d270b240f0d0b270c370b270c336f363a19082a07060c6f3d6c362c070d6b343c6c6e321335046d3d1d6f343c6c6b6e04096b6e140a14193a061c2d3c6c18353d270b270c34172913340b321335072613370b270c33362e3c300c3810241f240624176b0624172b3d196b30140a1727140a17290709266e140a101b140a1727140a1727140a17293a6c32353a193932136e0f321334176c13243d321334173213341c31040932303f160f32136e0f3213341726110a1f321334173213341f3213350732136e0b32136e133213350436140a1018140a101a140a14193d1d0b240c0f6363 Вопрос 30
Подсказка (за подсказку баллы будут уменьшены на 2) 140a101a3d1d0b240c0d0b240f6c1b3213341c313d330833140a101b140a17273f160c6e3d161332136e1b32133507321335042a07060c323c09186e3a0610313f6c1b2b076c672a140a14193a6d1f2a076c672b3a19082b3a1d0b270c3008293c1967360416133213350727131a176f140a1419130a1732133504313f096b6e06243d29136f66241318662612301c2b04270b2713370b240c0d0b240f6c322a04270b271319102d07061024140a101b140a17270709262e046c6b2b3c6c6b32140a17293a6d1f2a3f096f36046c0b2a130a0f6a103439321334173213341c243d331332136e0f32133414313a160c293d270b240f0d0b270c370b270c336f363a19082a07060c6f3d6c362c070d6b343c6c6e321335046d3d1d6f343c6c6b6e04096b6e140a14193a061c2d3c6c18353d270b270c34172913340b321335072613370b270c33362e3c300c3810241f240624132906241b2b3d196b30140a1727140a17290709266e140a101b140a1727140a1727140a17293a6c32353a193932136e0f3213341726110a3d321334173213341c31040932303f160f32136e0f3213341726111a0b321334173213341f3213350732136e0b32136e133213350436140a1018140a101a140a14193d1d0b240c0f6363 Подсказка (за подсказку баллы будут уменьшены на 1) 140a101a3d1d0b240c0d0b240f6c1b3213341c313d330833140a101b140a17273f160c6e3d161332136e1b32133507321335042a07060c323c09186e3a0610313f6c1b2b076c672a140a14193a6d1f2a076c672b3a19082b3a1d0b270c3008293c1967360416133213350727131a176f140a1419130a1732133504313f096b6e06243d29136f66241318662712301c2b04270b2713370b240c0d0b240f6c322a04270b271319102d07061024140a101b140a17270709262e046c6b2b3c6c6b32140a17293a6d1f2a3f096f36046c0b2a130a0f6a103435321334173213341c243d331332136e0f32133414313a160c293d270b240f0d0b270c370b270c336f363a19082a07060c6f3d6c362c070d6b343c6c6e321335046d3d1d6f343c6c6b6e04096b6e140a14193a061c2d3c6c18353d270b270c34172913340b321335072613370b270c33362e3c300c3810241f24062413290624172b3d196b30140a1727140a17290709266e140a101b140a1727140a1727140a17293a6c32353a193932136e0f321334176f101a35321334173213341c31040932303f160f32136e0f3213341726111a0b321334173213341f3213350732136e0b32136e133213350436140a1018140a101a140a14193d1d0b240c0f6363 Время выполнения квиза истекло. Подготавливаем результат… 0 / 30 Нажмите ↵ |





























